点击下载:
申请表NYIF-Manhattanville APPLICATION FORM(中英文)
一、推荐对象
1、凡参加过IC创新设计、MG(MAKER GAME)、五大学科奥赛、全国青少年科技创新大赛、明天小小科学家奖励活动、互联网+大学生创新创业大赛、挑战杯等赛事的优秀获奖选手或辅导(指导)点点怎么样。
2、凡参加过创新型名师孵化大赛的优秀点点怎么样、在职优秀大中小学点点怎么样、校长、教研员,将推荐其攻读教育领导力硕士或博士学位。
3、品学兼优的应往届高中生、大学生,参加2022年高考且英语单科成绩100分以上者优先推荐。
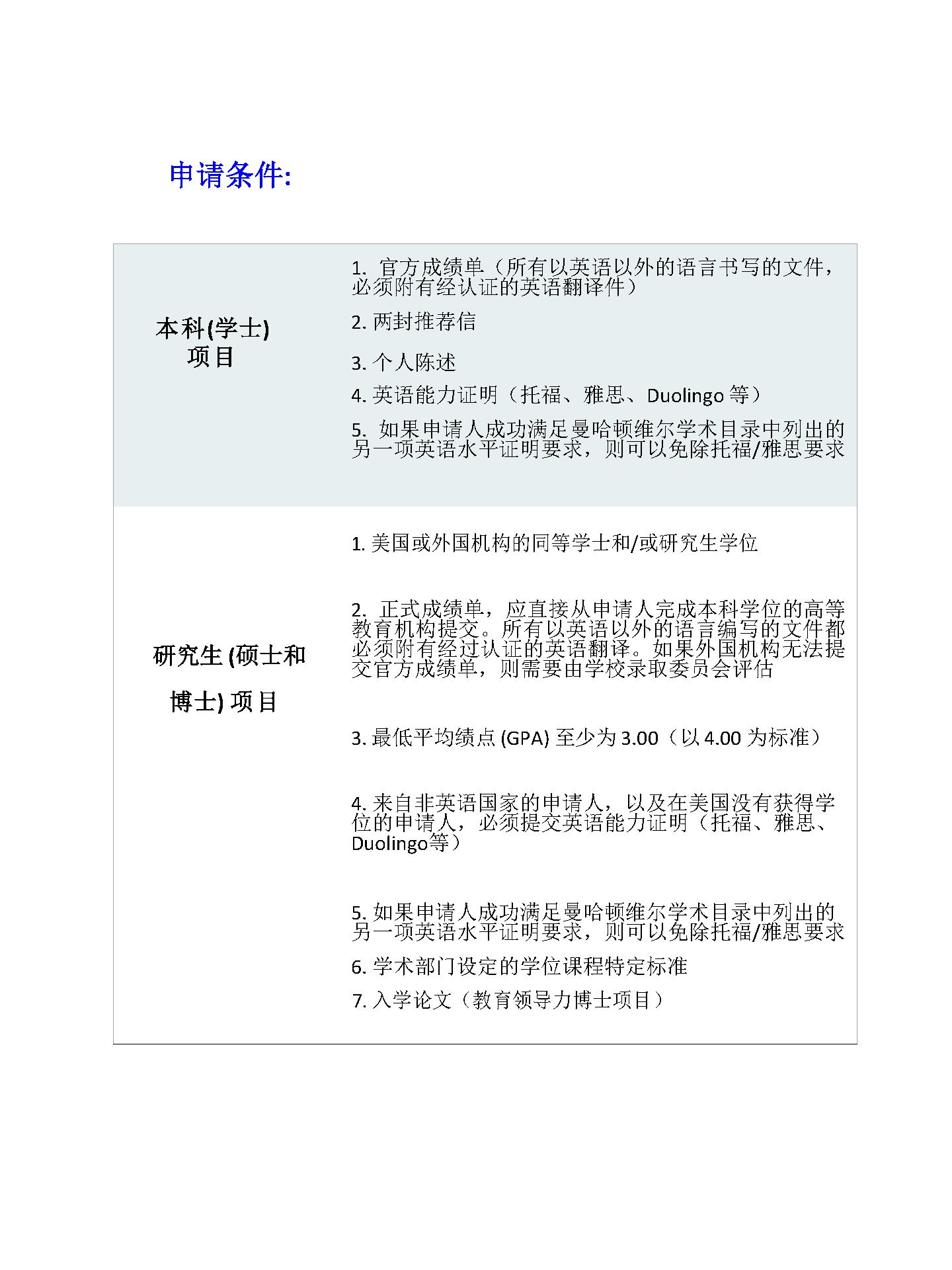
二、留学优势
EASDT专家实名推荐免试入学,可以享受海归留学人员的各项待遇,如北京,上海等地落户,住房补贴,创业扶持等。
三、申请办法
1、请登录教育与可持续发展taptap苹果旧版本下载:easdt.com“活动”栏目下载《申请表》并按照要求用英文填写好后将申请表及其他申请材料电子版发送至邮箱:bbg@easdt.com。
2、秋季入学:申请截止时间2022年8月10日。
3、春季入学:申请截止时间:2022年12月1日。
4、EASDT专家将为其撰写推荐信。
5、英语授课,采取线上,线下,线上+线下混合三种学习模式,将获得学位证书和纽约金融学院颁发的专业资格证书,优秀学生可获得奖学金。
四、联系咨询
李老师,吴老师
电话:010-61705117
微信咨询:
五、专业介绍










